用户名
密码
验证码
会员注册
|
忘记密码
|
高级搜索
|
控制面板
|
关于我们
|
使用帮助
供求信息
产品展示
会员中心
行业信息
首页
协会概况
行业信息
供求信息
产品展示
会员中心
展会信息
培训·招聘
会员注册
您当前位置:
四川省铸造网
>>
行业信息
>>
行业法规
您是本信息第2088个阅读者
打印
|
收藏
|
评论
|
关闭
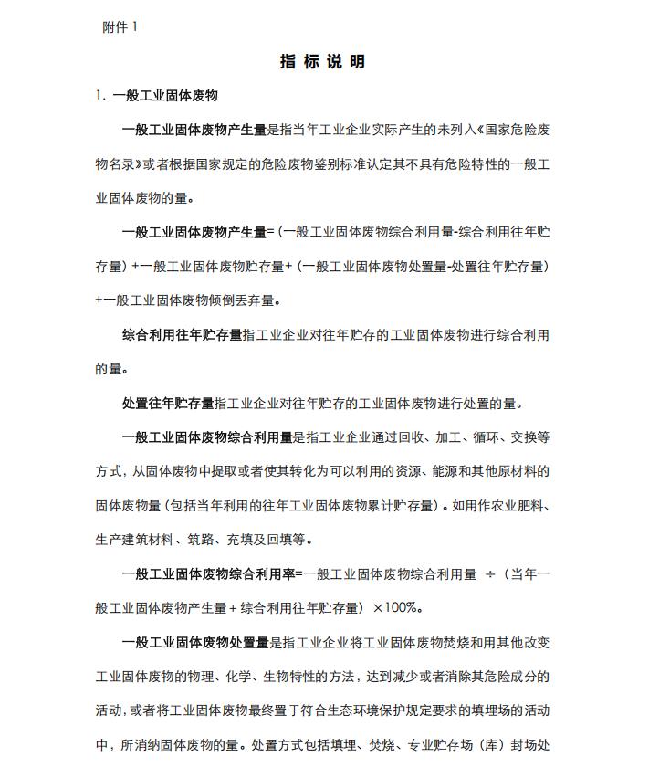
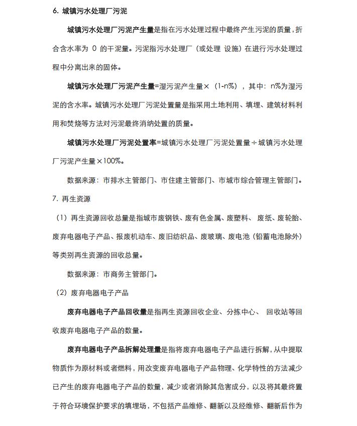
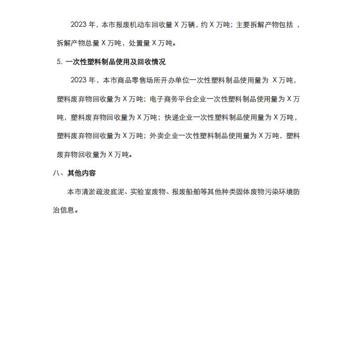
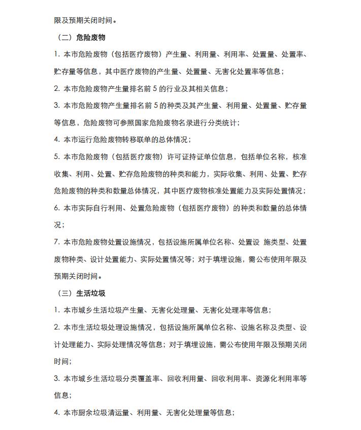
《固体废物污染环境防治信息发布指南》
作者:生态环境部办公厅
类别:行业法规
日期:2025/6/23 17:32:50
访问:2088
上一篇:
《固体废物鉴别标准 通则》(GB 343
下一篇:
《固体废物分类与代码目录》
关于我们
|
站长信箱
|
免责声明
|
法律声明
|
联系我们
|
四川省铸造协会版权所有 四川省铸造协会信息中心运营维护
蜀ICP备2022027919号-1
川公网安备 51010602001848号
Copyright 2009 by Sichuan Province Foundry Association. All Rights Reserved.