用户名
密码
验证码
会员注册
|
忘记密码
|
高级搜索
|
控制面板
|
关于我们
|
使用帮助
供求信息
产品展示
会员中心
行业信息
首页
协会概况
行业信息
供求信息
产品展示
会员中心
展会信息
培训·招聘
会员注册
您当前位置:
四川省铸造网
>>
行业信息
>>
技术交流
您是本信息第4727个阅读者
打印
|
收藏
|
评论
|
关闭
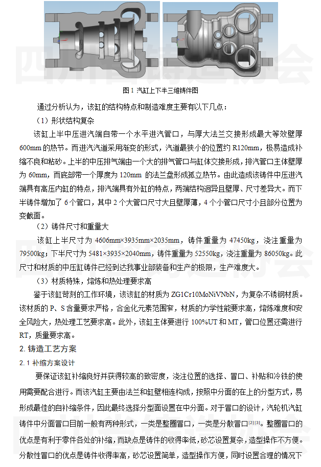
不锈钢材质单层气缸铸造技术研究
作者:东方汽轮机有限公司-洪观镇,刘建勇,陆加见,刘光永,刘为亮
类别:技术交流
日期:2018/1/15 15:10:28
访问:4727
上一篇:
浅谈如何做好铸件质量问题原因分析
下一篇:
ZCuSn10P1锡青铜推力瓦铸件的质量
关于我们
|
站长信箱
|
免责声明
|
法律声明
|
联系我们
|
四川省铸造协会版权所有 四川省铸造协会信息中心运营维护
蜀ICP备2022027919号-1
川公网安备 51010602001848号
Copyright 2009 by Sichuan Province Foundry Association. All Rights Reserved.